據了解,前不久淘寶網公布,針對商品的部分關鍵屬性開始進行限制。,同時也禁止二手貨轉新品。請各位賣家知悉。
淘寶網表示,近段時間出現了很多商品通過修改商品屬性的方式來獲取不良利益的行為,嚴重影響了淘寶網的正常秩序,同時也嚴重影響到了消費者的購物體驗,所以,為了保證網站的正常交易秩序,淘寶網將限制商品的部分關鍵屬性。
據了解,淘寶網將限制商品類型、二手和全新兩種商品類型不能進行互轉,比如商家在發布一個商品的時候商品類型選擇“二手”之后,就不能通過編輯商品的方式將該商品的類型修改成為“全新”,同理,原商品的類目為“全新”的話,也不能通過編輯的方式改為“二手”。
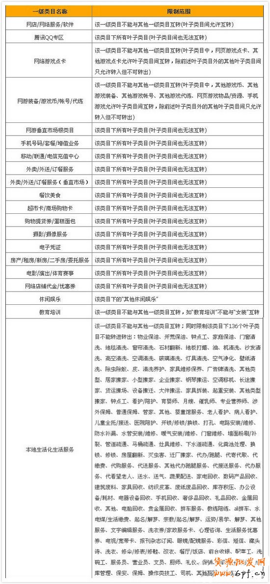
另外,淘寶網也會限制類目互轉的行為,即是賣家在將商品發布到一個對應類目之后,不能通過編輯的方式將商品從該類目中轉出,相反,原發布在其他類目的商品也不可以通過編輯的方式轉入到該類目。例如,賣家發布了一款商品在“休閑娛樂-其他休閑娛樂”的類目之后,后續將不能再次將商品編輯類目至“女裝”等其他類目,賣家在“女裝”類目中發布的商品也將不能再次編輯類目至“休閑娛樂-其他休閑娛樂”等其他類目中。但是此項限制只針對淘寶網,天貓的商家并不受影響。此次限制的具體類目見下表

快消品貨源網提供超市貨源信息,超市采購進貨渠道。超市進貨網提供成都食品批發,日用百貨批發信息、微信淘寶網店超市采購信息和超市加盟信息.打造國內超市采購商與批發市場供應廠商搭建網上批發市場平臺,是全國批發市場行業中電子商務權威性網站。
本文來源: 賣家須知!淘寶新規限制商品屬性修改





